• Work
  • Usability Engineering (KFC India App)
  • Reclamation of Bricks
  • MaxWealth
  • Pantry
  • ISRO Website UI Audit & Re-design
  • Re-design of "Call of Duty Mobile"
  • Heuristics Evaluation, Usability Testing of Google Lens
  • Class Companion
Contact
Chandravamshi Sriramachandrudu Kandiboyina
  • Work
  • Usability Engineering (KFC India App)
  • Reclamation of Bricks
  • MaxWealth
  • Pantry
  • ISRO Website UI Audit & Re-design
  • Re-design of "Call of Duty Mobile"
  • Heuristics Evaluation, Usability Testing of Google Lens
  • Class Companion
Contact

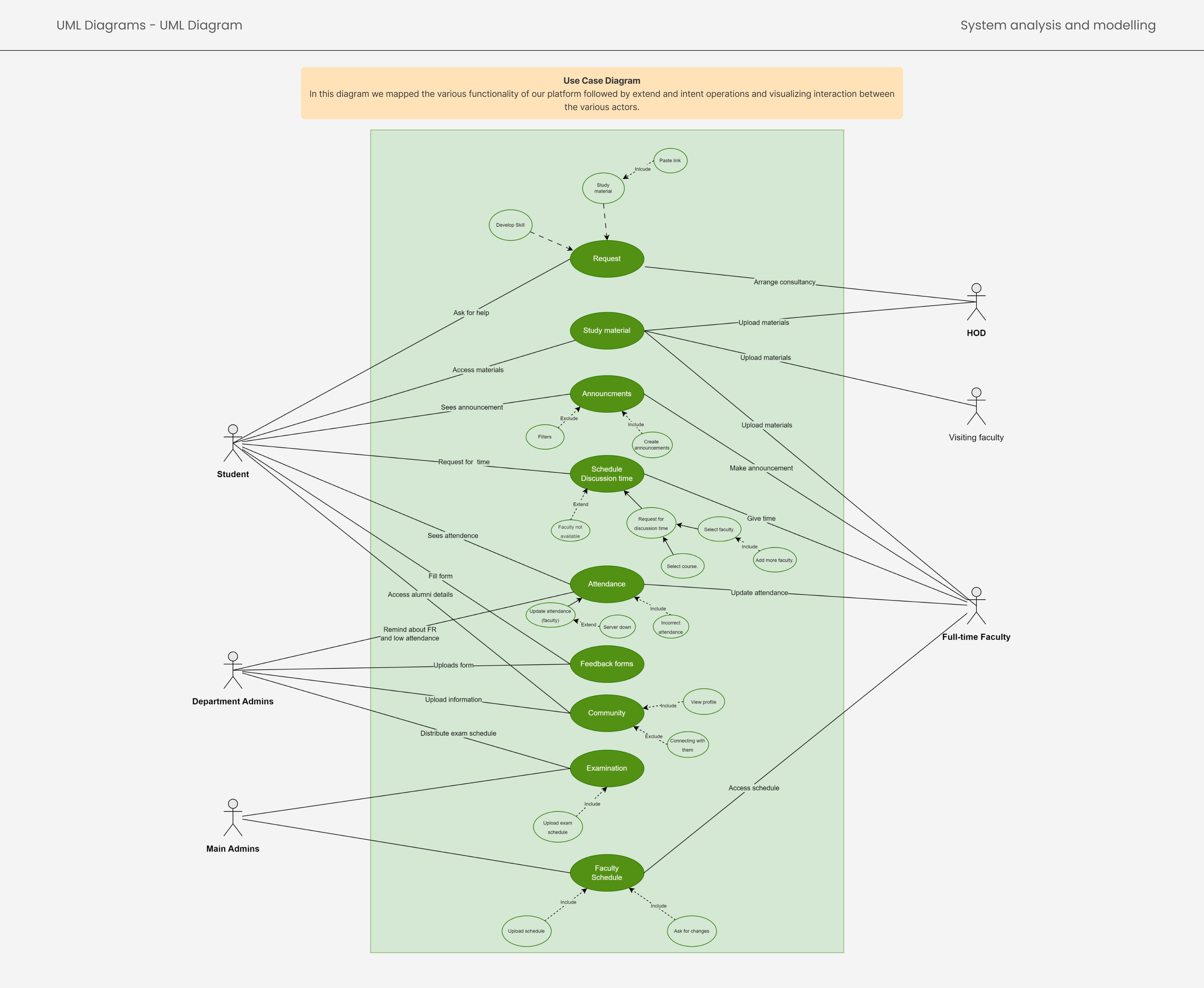
Class Companion

You may also like

2025
ISRO Website UI Audit & Re-design
2025
Re-design of "Call of Duty Mobile"
2025
MaxWealth
2025
Reclamation of Bricks
2025
Pantry
2025
Usability Engineering (KFC India App)
2025
Heuristics Evaluation, Usability Testing of Google Lens
↑Back to Top
Powered by Adobe Portfolio